Change Management Process
Purpose
The Change Management Process aims to ensure that all changes within Managed Services are appropriately planned, managed, and reviewed before implementation. This process provides standardised methods and procedures to be used so that all changes introduced minimise disruptions to service while maximising benefits to our customers.
Objective
The objective of the Change Management Process is to:
Ensure that changes are recorded and evaluated.
Authorised changes are prioritised, planned, tested, implemented, documented, and reviewed in a controlled manner.
Provide a structured approach for planning, scheduling, and implementing changes.
Assess and evaluate a change before implementation to understand the risk and impact.
Eliminate or minimise the impact of any service outages associated with the change.
Deliver change promptly to meet business requirements.
Achieve success for the first time itself.
Ensure that all stakeholders receive appropriate and timely communication about the change so that they are aware, adopt, and support the change.
Change Types
Term | Definition |
Change | A Change is an addition, modification, or removal of anything that could affect IT Services. A change request is a formal communication seeking an alteration to one or more configuration items. |
Change Management | The Change Management Process is responsible for controlling the lifecycle of all Changes. |
Standard Change | Standard Changes are Request that is frequently performed, regular, and routine. |
Normal Change | Normal change refers to Changes that must follow the complete Change Management process, including review, planning, and approval. |
Emergency Change | Emergency Change is the change that is vital to meet business needs and must be implemented as soon as possible. |
Roles and Responsibilities
Role | Responsibility |
Requestor |
|
Support Agent |
|
Change Manager |
|
Change Advisory Board (CAB) - Internal |
|
Change Advisory Board (CAB) - Customer |
|
Emergency Change Board (E-CAB) |
|
Change Ownership
The Support Agent owns the change and is responsible for assessing, planning, and communicating updates to the Requestor and Internal stakeholders (Account management, Leadership team, as applicable) throughout the Change lifecycle.
Change Process
High-Level Flow

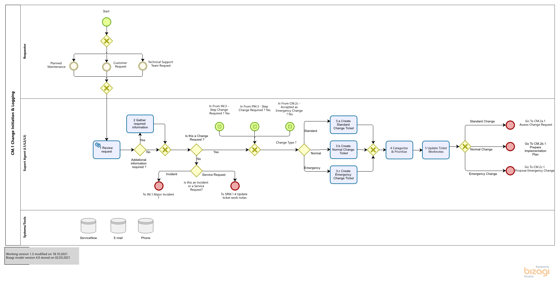
Change Initiation

Normal Change Assessment, Planning, and Authorisation
Note that the flows for Standard and Emergency are available upon request.

Change Implementation

RACI Matrix: Change Management Process
Key:
R=Responsible
A=Accountable
C=Consulted
I=Informed
Stages | Requestor (Customer) |
L1/L2/L3 Support Agent (As Applicable) |
Change Manager |
Change Advisory Board (Internal/Customer) |
Change Initiation & Logging | C | R | A | I |
Prepare implementation, roll-back, and test plan | C | R | A | I |
Implementation, roll-back, and test plan | I | C | A/R | C |
Approve/Reject Change | I | C | C | A/R |
Notify Customer/Stakeholders on Change status |
I |
A/R |
C |
I |
Implement Change | I | A/R | C | I |
Verify/Test Change | I | A/R | C | I |
Notify Customer/Stakeholders on Change resolution |
I |
A/R |
C |
I |
Resolve Change Ticket | I | A/R | C | I |
Perform PIR | I | C | A/R | I |